
We spoke back in February about the significant changes to several SEAI grant schemes. As of February 3, 2026, heat pump grants have increased to a maximum of €12,500. This total now includes a new €4,000 Renewable Heat Bonus (essentially a boiler scrappage scheme) and a €2,000 Central Heating Upgrade grant, alongside existing supports. Crucially, this level of funding is now available through Better Energy Homes individual grants – which previously capped out at €6,500 – as well as the One Stop Shop, (OSS) route. Grants for attic and cavity wall insulation have also seen an uplift.
At the start of March, the highly-anticipated Windows and Doors grant launched under the individual measure scheme, previously only available under the OSS grant route. This rollout included higher supports for households receiving certain Social Protection payments and new attic insulation grants specifically for first-time buyers. Additionally, homeowners who previously received a grant for cavity or internal wall insulation may now qualify for a second wall insulation grant.
From what we’ve seen through our own business, the window and door grant is causing the most confusion – which isn’t surprising. The rules and application process are more complex than most other measures, and the full details aren’t always clear on the SEAI website. This month, I want to dive deeper into the intricate details of these new grants.
First, let’s cover the straightforward requirements:
Property Age: Your house must have been built and occupied before 2011.
Performance: New windows and doors must meet a U-value of 1.4 or better (a U-value measures heat loss; the lower the number, the better the insulation).
Contractor: You must use an SEAI-registered contractor.
Timeline: You must apply online via the SEAI Better Energy Homes portal before you start the work.
Payment: You have the work completed, pay the contractor, have a BER assessment completed afterward and then claim the grant back.
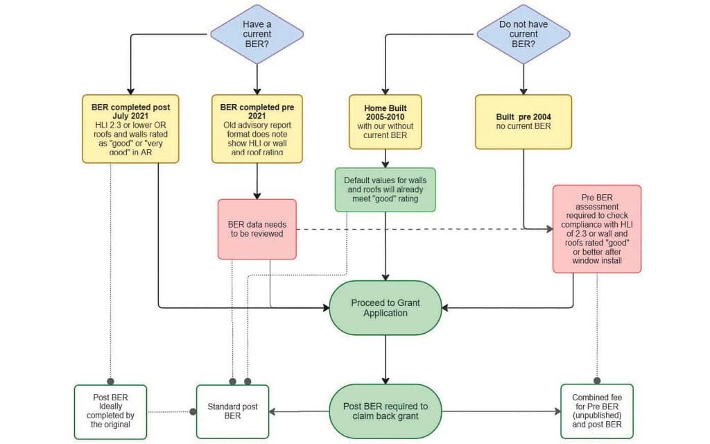
The complexity lies in the ‘fabric-first’ criteria specific to windows and doors. To qualify, your home must meet one of the following:
Heat Loss Indicator (HLI): You must achieve an HLI of 2.3 or lower after the windows/doors are fitted. This is the same metric used to determine heat pump readiness.
Advisory Report: Alternatively, your BER Advisory Report must show your walls and roof as being rated ‘Good’ or ‘Very Good’.
Confirming eligibility is tricky and depends on the age of your home and your current BER status.
If you have a BER (Post-July 2021): You likely have the new-format Advisory Report. You can check this immediately to see your current HLI and wall/roof ratings.
If you have a BER (Pre-July 2021): These older reports don’t display this level of detail. The full data would need to be requested from the SEAI for review, which usually requires professional assistance.
If you don’t have a BER: You will likely need a pre-BER assessment to check eligibility and determine if upgrades to your attic or walls are required first.
Note on 2005-2010 Homes: Houses in this age bracket often meet the ‘Good’ wall and roof definitions by default due to the building regulations of that time.
In all cases, a final BER is required to claim the grant. If you are relying on an existing BER to check compliance, it makes sense to use the same assessor for the final BER to ensure consistency. If starting from scratch, most assessors, including ourselves, now offer a combined ‘pre-and-post’ BER service for these grants.
Finally, keep in mind that this is a ‘whole house’ upgrade. You cannot get the grant to replace just a few windows while leaving poor-performing ones behind. If you’ve upgraded some windows recently (within the last 10 years), they likely already meet the 1.4 U-value and can be retained, provided you can supply a Declaration of Performance from the original supplier.
As always, if you would like to get in touch about anything in this article or your own retrofit project, feel free to reach out: ruairi@retrofurb.ie.



